时间:2024-08-05 11:37
来源:广东省生态环境厅
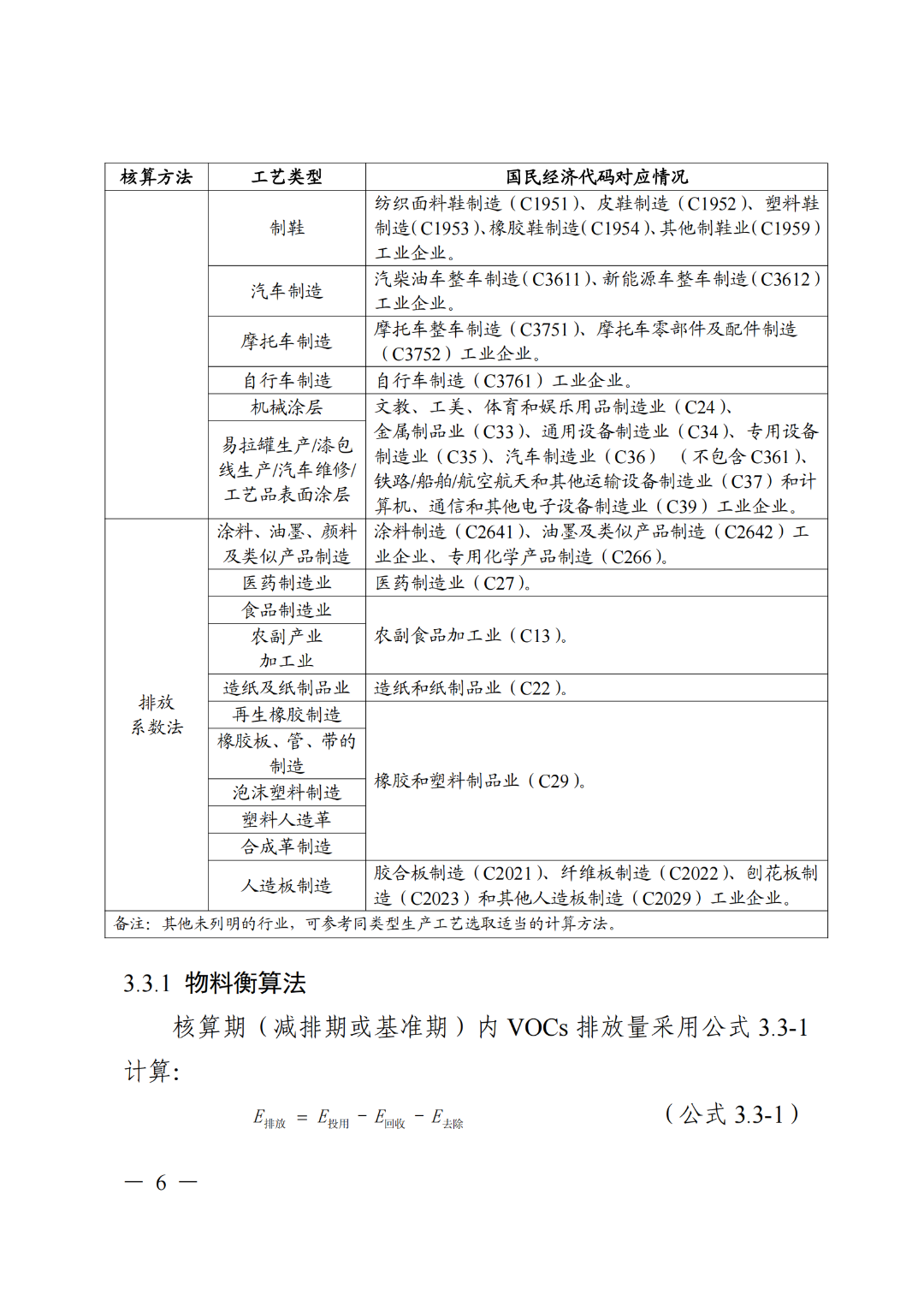
近日,广东省生态环境厅答复广州市生态环境局关于商请进一步明确VOCs源头替代项目减排量核算方法有关事项:根据《广东省工业源挥发性有机物减排量核算方法(2023年修订版)》(粤环函〔2023〕538号)(以下简称《核算方法》)核算现有项目VOCs减排量时,若项目基准期和减排期实际产能发生变化,先按《核算方法》中公式(3.1-1)折算减排期年度活动水平数据后计算减排期排放量,再与基准期排放量之差,得出项目VOCs减排量。

关于答复广州市生态环境局关于商请进一步明确VOCs源头替代项目减排量核算方法有关事项的函
粤环办函〔2024〕35号
广州市生态环境局:
《广州市生态环境局关于商请进一步明确VOCs源头替代项目减排量核算方法的函》(穗环函〔2024〕157号)收悉。经研究,现就有关情况函复如下:
根据《广东省工业源挥发性有机物减排量核算方法(2023年修订版)》(粤环函〔2023〕538号)(以下简称《核算方法》)核算现有项目VOCs减排量时,若项目基准期和减排期实际产能发生变化,先按《核算方法》中公式(3.1-1)折算减排期年度活动水平数据后计算减排期排放量,再与基准期排放量之差,得出项目VOCs减排量。
项目VOCs排放量仍然以实际生产活动水平数据和VOCs控制水平为基准计算。
广东省生态环境厅办公室
2024年7月27日
延伸阅读>>>
























广东省工业源挥发性有机物减排量核算方法(2023年修订版).pdf
编辑:李丹
版权声明:
凡注明来源为“j9体育官网/中国固废网/九游app官方版最新“的所有内容,包括但不限于文字、图表、音频视频等,版权均属E20环境平台所有,如有转载,请注明来源和作者。E20环境平台保留责任追究的权利。
媒体合作请联系:李女士 13521061126
